2026 年四川普通高校专升本免试申请表及信息填写须知
2025-12-29 12:12
来源:四川统招专升本
作者:四川统招专升本
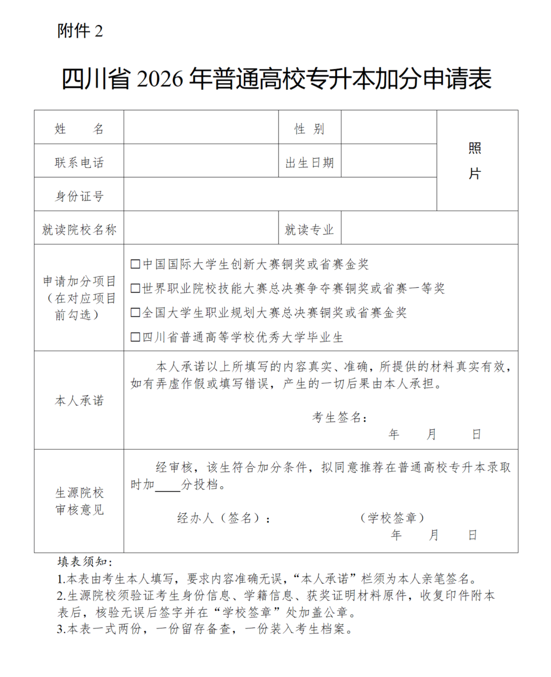
《四川省 2026 年普通高校专升本免试申请表》是符合本省专升本免试政策(含退役大学生士兵、国家级赛事获奖、市州及以上政府表彰等类别)的专科生,申请免予参加专升本统一考试、争取本科院校入学资格的核心文书。申请表主要涵盖个人基础信息(生源院校、姓名、专业等)、免试资质认定(含经历说明与佐证材料标注)、专科学业与综合素养概述、升学诉求与发展规划、诚信承诺等核心模块,同时预留生源院校审核意见栏,确保申请流程合规可溯。
填写需严格遵循《四川省 2026 年普通高等学校专升本考试招生工作实施规定》,如实填报资质信息、附齐相关证明材料,是审核部门确认申请人免试资格、评估其升学适配性的重要依据,直接关系到免试入学申请的审批结果。

无论你是大二规划、大三冲刺,还是 0 基础、无规划的考生,成都新东方专升本都是靠谱之选!依托品牌口碑与硬核师资,搭配贴合四川考情的系统化课程,精准解决备考难点。不用费心搜集资料、纠结备考计划,这里全程为你护航!点击右下方弹窗咨询在线老师,领取个性化学习规划,解锁专属升本干货,助你高效上岸理想本科!四川新东方专升本(成都)客服微信:18613293072(加微信)
推荐阅读:
版权及免责声明
①凡本网注明"稿件来源:新东方"的所有文字、图片和音视频稿件,版权均属新东方教育科技集团(含本网和新东方网) 所有,任何媒体、网站或个人未经本网协议授权不得转载、链接、转贴或以其他任何方式复制、发表。已经本网协议授权的媒体、网站,在下载使用时必须注明"稿件来源:新东方",违者本网将依法追究法律责任。
② 本网未注明"稿件来源:新东方"的文/图等稿件均为转载稿,本网转载仅基于传递更多信息之目的,并不意味着赞同转载稿的观点或证实其内容的真实性。如其他媒体、网站或个人从本网下载使用,必须保留本网注明的"稿件来源",并自负版权等法律责任。如擅自篡改为"稿件来源:新东方",本网将依法追究法律责任。
③ 如本网转载稿涉及版权等问题,请作者见稿后在两周内速来电与新东方网联系,电话:010-60908555。