包吃住的寒假封闭营 | 【深圳新东方大学生雅思托福封闭营】来啦!
2025-12-26 11:13
来源:
作者:
如果你也:
希望趁寒假集训雅思·托福
自学效率低,希望老师高强度督学?
语言基础薄弱,希望科学规划学习?
孤军奋战,希望伙伴互相监督?
想要学习氛围浓厚的集训生活?
那么你就来报名:
深圳新东方大学生
寒假雅思·托福封闭营

VOL.1
「 大学生雅思托福封闭营 」
深圳新东方封闭营是包括教学、住宿和餐饮的一体化集训营,全程托管,封闭式管理。通过沉浸式的学习环境和贴心的督学服务,帮助学员解决在语言备考中专注力不足和时间管理不当等问题。

封闭营课程表

寒假雅思封闭营:分为5.5,6.5以及冲7班,周期为12-16天,优惠前价格为27800-29800元。
寒假托福封闭营:托福强化班为期12天,优惠前价格为25800元。
招收人群:大学生、毕业生或毕业在职,决心攻克雅思的你!
VOL.2
「 封闭营环境 」
校区环境


深圳新东方封闭营校区,为封闭营学员独享,坐落在南山区田寮大厦,超700平的校区,提供除办公区外的8间教室,最多可同时容纳160人。
住宿


上课教室和住宿酒店在同栋楼,不需要外出。星级酒店住宿标准,单人间,自带洗衣机,专人打扫,拎包入住。酒店环境舒适,包含早上叫醒服务,上下楼直达上课地点。地理环境优越,毗邻大学城和商圈。
餐饮

包早中餐,正规配餐公司供应。吃住洗漱集中,最大化节省时间。餐饮服务保证卫生安全,每日不同菜品,饮食均衡健康,还有下午茶、生日会蛋糕等福利哦~
VOL.3
「 封闭营服务 」
每日安排

每天12小时沉浸式备考,高效利用时间,叫早晚查寝、早晚自习,强化时间管理和行为管理,科学时间管理,精进备考效率。
全程督学
深圳新东方封闭营全程陪伴式督学,实现开营前、开营中、结营后精细化服务。主讲老师上课加课后答疑指导,助教老师课后监督每日任务打卡,单词听写,口语对练,批改作业。课上课下全程督学,告别不自律。学管老师每日叫早查寝,保障学生安全。

老师们定期和家长学情沟通,共同配合监督学员高效学习。入学测+周测+模考测试,确保学员学有收获。
VOL.4
「 封闭营学习资料 」
封闭营教材
封闭营为你精心准备了一整套备考资料包,包含雅思/托福教材、官方雅思真题,听说读写四科核心讲义以及词测书,全方位覆盖备考要点;更有封闭营专属耳机词典笔,帮你攻克词汇难关!

*雅思/托福教材

△专属耳机词典笔
赠送线上课
更有线上OMO课程免费赠送,助力课前预习,课中查漏补缺,课后复习冲刺。报名封闭营后我们第一时间推送OMO预习课程,帮助学员更好地衔接正课课程。

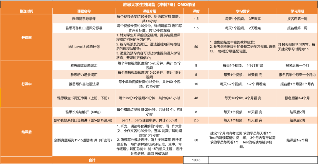
△大学雅思封闭营OMO课程(部分示例)

△大学托福封闭营OMO课程(部分示例)
VOL.5
「 封闭营师资 」
深圳新东方师资强大,100%雅思7.5分+讲师,100%教师拥有托福105分+,85%教师海归硕士学位或海外本硕留学经历。
封闭营师资优中选优,每个班级配备上课老师、督导老师、学管&助教,全天候陪伴学生学习。

VOL.6
「 封闭营往期出分 」
新东方30年经验沉淀, 万名学员成功见证,享誉海内外的雅思学霸孵化基地,更多雅思托福GRE考生的选择。


△学员出分(部分展示)
想要了解更多【寒假封闭营】详情
实现快速高分逆袭,成功上岸
赶紧扫码咨询吧!

联系电话
4006164006
新东方国际教育于2020年11月正式成立,是新东方教育科技集团旗下最核心的业务——新东方留学考试板块进行组织升级而来,脱胎于1993年创立的北京新东方国外考试部。
针对不同留学需求,提供多种有针对性的课程服务。 留学考试类有雅思、托福、GRE、GMAT、SAT、ACT;
国际学科类有国际学校备考、AP、A-Level、IB、IGCSE、DSE、OSSD;留学预备类有小托福、KET、PET、FCE、Power up、UNLOCK、自然拼读。
有需要欢迎点击下方预约二维码,将有专人与您联系~

版权及免责声明
①凡本网注明"稿件来源:新东方"的所有文字、图片和音视频稿件,版权均属新东方教育科技集团(含本网和新东方网) 所有,任何媒体、网站或个人未经本网协议授权不得转载、链接、转贴或以其他任何方式复制、发表。已经本网协议授权的媒体、网站,在下载使用时必须注明"稿件来源:新东方",违者本网将依法追究法律责任。
② 本网未注明"稿件来源:新东方"的文/图等稿件均为转载稿,本网转载仅基于传递更多信息之目的,并不意味着赞同转载稿的观点或证实其内容的真实性。如其他媒体、网站或个人从本网下载使用,必须保留本网注明的"稿件来源",并自负版权等法律责任。如擅自篡改为"稿件来源:新东方",本网将依法追究法律责任。
③ 如本网转载稿涉及版权等问题,请作者见稿后在两周内速来电与新东方网联系,电话:010-60908555。