原来雅思成绩能“当钱花”?大学英语免修、交换留学、奖学金都用得上!
2026-03-19 18:25
来源:
作者:
新学期又开学啦!
课表排满、社团招新、实习投递……
大一、大二的你,
是不是仍觉得雅思离自己很远?

“我又不出国,考雅思干嘛?”
“到大四再报名来得及!”
先打住。
雅思不是毕业前的“语言急救包”,
而是从大一就能用的“黄金门票”。
免修英语、交换项目、奖学金申请……
越早拿到,越早解锁新赛道
英国文化教育协会雅思
(BC雅思)
深耕中国市场37年,
从中国学子实际场景出发,
教你用一份雅思成绩,
把大学四年含金量直接拉满!
你有没有发现,身边总有那么几个同学,大一就把雅思考出来了,从此走路都像开了“隐藏剧情”。
大一刚开学,TA把雅思成绩递到教务处,英语课直接免修,每周比别人多出半天时间:要么去复习,要么去做项目,要么去健身——反正不再被英语课按在座位上。
大二下学期,TA又拿着雅思去申请海外交换项目,半年后朋友圈一更新,定位已经在伦敦。你这边还在研究“申请交换项目要不要等绩点更稳一点”。
就连申请奖学金,TA的雅思成绩单也能派上用场——很多学校的奖学金评定标准里,语言成绩是明晃晃的加分项。
同样的四年,为什么有人一路把机会“顺手捡起来”,有人到大四才开始“临时抱佛脚”?差距往往从大一“要不要早点把雅思安排上”这一念之差开始。
不考雅思,你可能正在亲手废掉大学期间的三条黄金赛道。

黄金赛道一:
申请大学英语免修, 更多时间自由支配
对于很多大学生来说,每学期繁重的必修课中,“大学英语”往往占据不少时间。如果你的英语水平已经不错,完全可以通过雅思成绩申请免修大学英语课程,将宝贵时间投入更重要的事情上。
雅思作为首个对接中国英语能力等级量表(CSE)的国际英语考试,许多学校出台了本科和硕博士的“外语免修政策”:只要雅思分数达到学校规定的标准,就可以跟英语课顺利“分手”,把时间精力腾出来提升专业课 GPA 或进行科研实习,是不是美滋滋?
|
用雅思成绩免修大学英语课!部分高校相关政策示例 |
|
|
学校名称 |
英语免修政策 |
|
北京师范大学 |
雅思6.5分及以上的本科生,可申请免修全部或部分大学英语课程,对于尚未修读或已选课但尚未取得成绩的该类课程,成绩直接认定为90分。 |
|
湖北大学 |
雅思6.5分及以上的本科生(非英语专业),可申请免修部分大学英语课程。 |
|
四川大学 |
雅思6.5分及以上的本科生,可申请免修大学英语(综合)、基础英语写作、学术英语写作课程。 |
|
武汉科技大学 |
雅思5.5 分及以上的本科生(非英语专业),可申请免修当前学期的大学(综合)英语课程。 |
|
西南大学 |
雅思6分及以上的本科生,可申请免修公共英语课程。 |
*表格内学校按名称首字母排序,排名不分先后。以上政策信息仅供参考,具体执行标准请以各校官网最新发布为准。
黄金赛道二:
申请国际交换项目,低成本打开“留学地图”
大二大三,正是申请国际交换项目的黄金窗口期。国内高校和海外名校的合作项目越来越多,很多都是免学费交换,你只需要负担自己的生活费。
但想拿下这些机会,英语能力是绕不开的门槛。大多数交换项目都要求申请者提交语言成绩,雅思6.5分是最常见的“入场券”之一。
为什么是雅思?因为它被全球140多个国家和地区,超过12,500所院校和机构认可,包括英、美、加、澳、新、欧洲、亚洲等全部名校。无论你想去哪里交换学习,一张雅思成绩单基本能够通行。提前考出符合要求的雅思成绩,就等于提前锁定了国际交换项目的语言通行证。
想象一下:大三上学期,你拿着雅思成绩申请上英国名校的交换项目。半年后,你坐在百年图书馆里写论文,和来自世界各地的同学讨论到深夜,周末坐火车去爱丁堡、约克、巴黎,用脚步丈量世界……
而这一切的起点,就是那张雅思成绩单。
黄金赛道三:
申请国内奖学金,凭实力“赚钱”添光彩
你以为考雅思只是投入成本?其实取得雅思高分还能帮你“赚钱”!为激励学生提升英语水平,一些国内高校推出了雅思专项奖学金或考试费用报销政策。这意味着,只要你的雅思成绩足够亮眼,不仅考试报名费有人报销,甚至还有额外奖学金拿,给简历添上一笔含金量十足的荣誉。
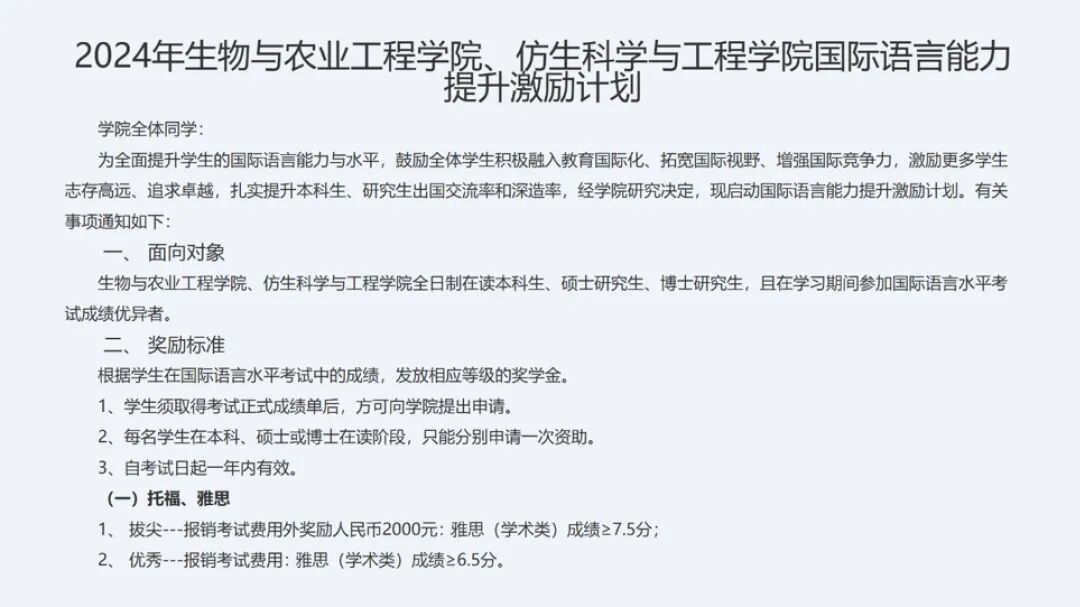
? 举个“栗”子:
比如吉林大学的两所学院,根据雅思考试成绩报销考试费用以及发放相应等级的奖学金:

*图片来源:吉林大学生物与农业工程学院、
仿生科学与工程学院官网
还有更多院校公布了类似的国际语言激励计划,感兴趣的考鸭请查询各大学校官网,千万别错过这波福利!
除此之外,雅思成绩还能帮你申请其他奖学金。很多大学奖学金的评选,雅思成绩都是“加分项”,同样的GPA、同样的综合实力,你多一张雅思成绩单,也许就能从候选人中脱颖而出。
雅思考好了,真的能“赚钱”!
没想到一张雅思成绩单,用处竟然这么大!那么问题来了,要报名雅思考试,怎样选择才更省心?
新东方国际教育于2020年11月正式成立,是新东方教育科技集团旗下最核心的业务——新东方留学考试板块进行组织升级而来,脱胎于1993年创立的北京新东方国外考试部。
针对不同留学需求,提供多种有针对性的课程服务。
留学考试类有雅思、托福、GRE、GMAT、SAT、ACT;国际学科类有国际学校备考、AP、A-Level、IB、IGCSE、DSE、OSSD;留学预备类有小托福、KET、PET、FCE、Power up、UNLOCK、自然拼读。
有需要欢迎点击下方预约二维码,将有专人与您联系~


版权及免责声明
①凡本网注明"稿件来源:新东方"的所有文字、图片和音视频稿件,版权均属新东方教育科技集团(含本网和新东方网) 所有,任何媒体、网站或个人未经本网协议授权不得转载、链接、转贴或以其他任何方式复制、发表。已经本网协议授权的媒体、网站,在下载使用时必须注明"稿件来源:新东方",违者本网将依法追究法律责任。
② 本网未注明"稿件来源:新东方"的文/图等稿件均为转载稿,本网转载仅基于传递更多信息之目的,并不意味着赞同转载稿的观点或证实其内容的真实性。如其他媒体、网站或个人从本网下载使用,必须保留本网注明的"稿件来源",并自负版权等法律责任。如擅自篡改为"稿件来源:新东方",本网将依法追究法律责任。
③ 如本网转载稿涉及版权等问题,请作者见稿后在两周内速来电与新东方网联系,电话:010-60908555。